1. Скрипты:
- Для создания скрипта вы переходите в соответствующий раздел.

- Нажмите на плюс, чтобы создать новый скрипт. Также возможен импорт.

- Дайте название Вашему новому скрипту:

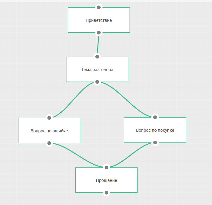
- У вас появляется поле на котором вы можете создавать блоки. Для создания блока нажмите на кнопку оператор и вы увидите как на поле появился белый, пустой блок.


- При нажатии на блок у вас откроются настройки.

- Введите название фрейма(блока) - к примеру Приветствие (Фразы которые точно должен сказать оператор в разговоре).

- Далее вы можете выставить важность/приоритет данного фрейма.
Если вы поставите строгое совпадение, то сервис будет анализировать слово в слово без права на помарку.
- Выбирать действия и кол-во совпадений - не обязательно.
- Сохраняется данное облако автоматически.
- Чтобы создать другие блоки, также нажимаете на оператор.
2. Чек-листы:
- Для создания чек-листа вы переходите в соответствующий раздел.

- Нажмите на плюс, чтобы создать новый чек-лист.

- Дайте название Вашему новому Чек-листу:

- У вас появляется поле на котором вы можете создавать блоки. Для создания блока нажмите на кнопку оператор и вы увидите как на поле появился белый, пустой блок.

- При нажатии на блок у вас откроются настройки.
- Введите название фрейма(блока) - к примеру Приветствие (Фразы которые может сказать оператор в разговоре).

- Далее вы можете выставить важность/приоритет данного фрейма.

- Если вы поставите строгое совпадение, то сервис будет анализировать слово в слово без права на помарку.

- Выбирать действия и кол-во совпадений - не обязательно.
- Сохраняется данное облако автоматически.
- Чтобы создать другие блоки, также нажимаете на оператор или клиент(если хотите проанализировать ответы вашей клиентуры).

- Введите название фрейма(блока) - к примеру Приветствие (Фразы которые может сказать оператор в разговоре).
